容器
关键api: beanDefinition \ PropertiesBeanDefinitionReader \ BeanFactory \ ApplicationContext \
高层视图

什么是容器
利用控制反转(IoC)的设计思想,剥夺程序员对Bean的部分控制权,并把这些被剥夺的控制权给到Spring。于是,Spring就要提供管理这些控制权的解决方案,这个解决方案就是容器。
所谓容器,就是说Spring提供了一个类似于数据库的功能,只不过这个功能保存的是JavaBean。

如上图,步骤解析如下:
- 读取各种各样的配置文件,从中获取各种各样的pojo;
- Spring容器就从这些配置文件中,获得pojo的文件所在位置,并生成一个 Bean 的注册表;
- Spring容器会根据 Bean的注册表 实例化Bean,并把实例化后的bean放入 Bean 缓存池里面,以便后续的使用;
启动流程
Spring的IOC容器工作的过程,其实可以划分为两个阶段**: 容器启动阶段和Bean实例化阶段**。
其中容器启动阶段主要做的工作是加载和解析配置文件,保存到对应的Bean定义中。

容器启动开始,首先会通过某种途径加载Congiguration MetaData,在大部分情况下,容器需要依赖某些工具类(BeanDefinitionReader)对加载的Congiguration MetaData进行解析和分析,并将分析后的信息组为相应的BeanDefinition。
最后把这些保存了Bean定义必要信息的BeanDefinition,注册到相应的BeanDefinitionRegistry,这样容器启动就完成了。
父子容器
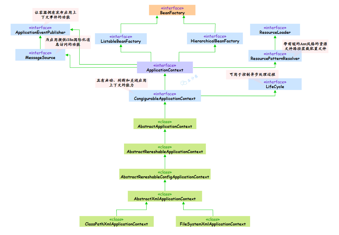
BeanFactory vs ApplicationContext
BeanFactory

BeanFactory是类的通用工厂,可以创建并管理各种类的对象。 Spring为BeanFactory提供了很多种实现,最常用的是XmlBeanFactory,但在Spring 3.2中已被废弃,建议使用XmlBeanDefinitionReader、DefaultListableBeanFactory。
BeanFactory接口位于类结构树的顶端,它最主要的方法就是getBean(String var1),这个方法从容器中返回特定名称的Bean。 BeanFactory的功能通过其它的接口得到了不断的扩展,比如AbstractAutowireCapableBeanFactory定义了将容器中的Bean按照某种规则(比如按名字匹配、按类型匹配等)进行自动装配的方法。
ApplicationContext

ApplicationContext由BeanFactory派生而来,提供了更多面向实际应用的功能。可以这么说,使用BeanFactory就是手动档,使用ApplicationContext就是自动档。 ApplicationContext 继承了HierachicalBeanFactory和ListableBeanFactory接口,在此基础上,还通过其他的接口扩展了BeanFactory的功能,包括:
- Bean instantiation/wiring
- Bean 的实例化/串联
- 自动的 BeanPostProcessor 注册
- 自动的 BeanFactoryPostProcessor 注册
- 方便的 MessageSource 访问(i18n)
- ApplicationEvent 的发布与 BeanFactory 懒加载的方式不同,它是预加载,所以,每一个 bean 都在 ApplicationContext 启动之后实例化
主要实现类有哪些?
| 类型名 | 简介 |
|---|---|
| ClassPathXmlApplicationContext | 通过读取类路径下的 XML 格式的配置文件创建 IOC 容器对象 |
| FileSystemXmlApplicationContext | 通过文件系统路径读取 XML 格式的配置文件创建 IOC 容器对象 |
| ConfigurableApplicationContext | ApplicationContext 的子接口,包含一些扩展方法 refresh() 和 close() ,让 ApplicationContext 具有启动、关闭和刷新上下文的能力。 |
| WebApplicationContext | 专门为 Web 应用准备,基于 Web 环境创建 IOC 容器对象,并将对象引入存入 ServletContext 域中。 |
总结
- BeanFactory(Bean工厂)
- 是Spring框架的基础设施,面向Spring本身。
- 主要方法getBean(String var1),这个方法从容器中返回特定名称的Bean。
- ApplicantContext(应用上下文)
- 建立在BeanFactoty基础上,面向使用Spring框架的开发者。
- 提供了更多面向实际应用的功能。
- 常见的实现有 ClassPathXmlApplicationContext 、 AnnotationConfigApplicationContext 、 FileSystemXmlApplicationContext
FactoryBean
